本社概况
期刊导航
新闻中心
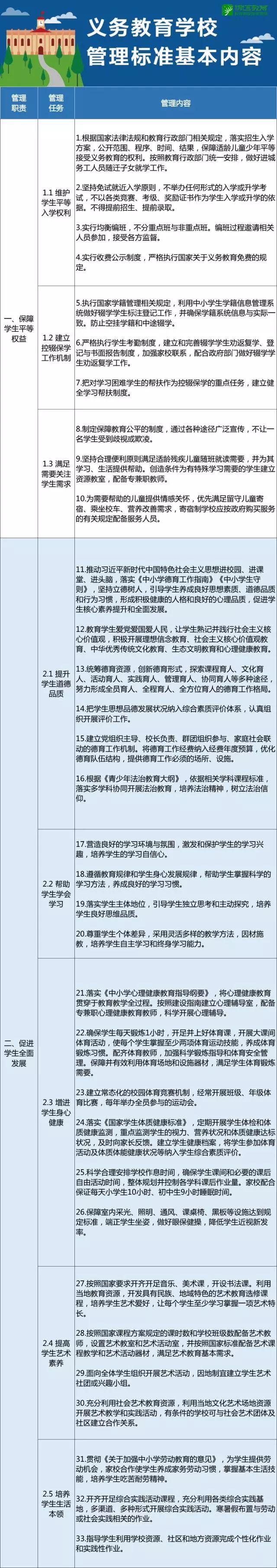
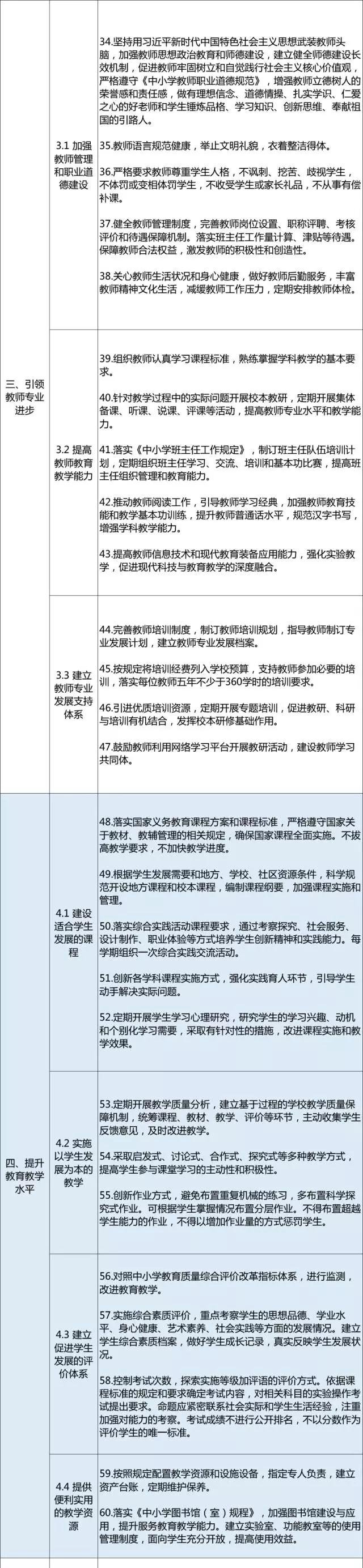
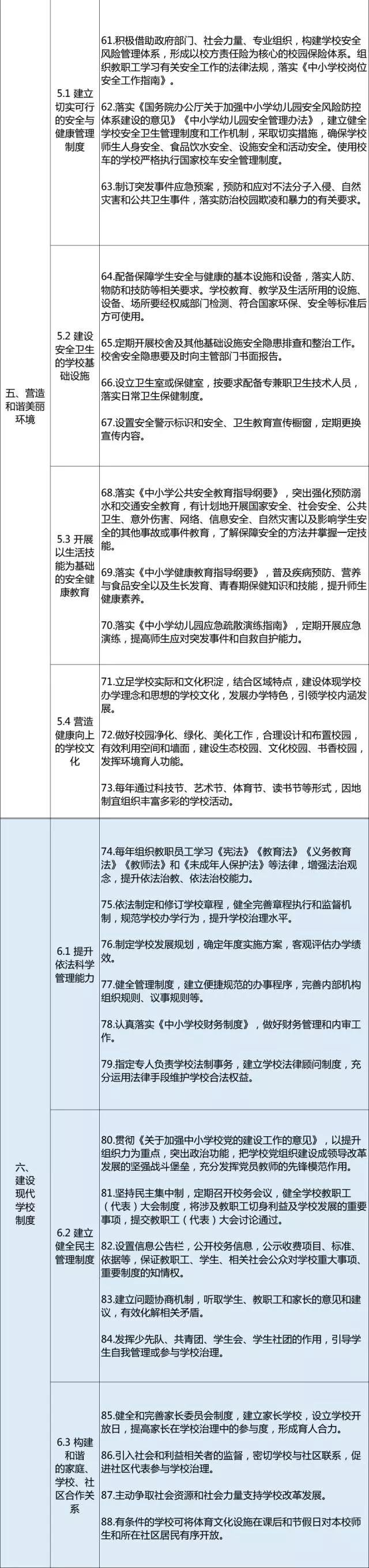
教育部印发《义务教育学校管理标准》,88条内容看过来
作者:新浪新闻
发布时间:2017-12-11
来源:
日前,教育部印发《义务教育学校管理标准》。《管理标准》是对学校管理的基本要求,适用于全国所有义务教育学校。《管理标准》首次全面系统地梳理了我国义务教育学校管理的基本理念、基本内涵、基本框架、基本要求,从保障学生平等权益、促进学生全面发展等6大方面,明确了学校的主要管理职责,共涉及22项管理任务、88条具体内容。具体都有哪些?



