北京市消协:20种酸奶及10种乳酸菌饮料全部符合标准规定
中国质量新闻网讯 为了解北京市场销售的的不同品牌的酸奶及乳酸菌饮料的营养、安全及益生菌情况,北京市消协对市场上销售的部分酸奶及乳酸菌饮料进行了比较试验。比较试验结果显示,20种酸奶产品及10种乳酸菌饮料全部符合标准规定。
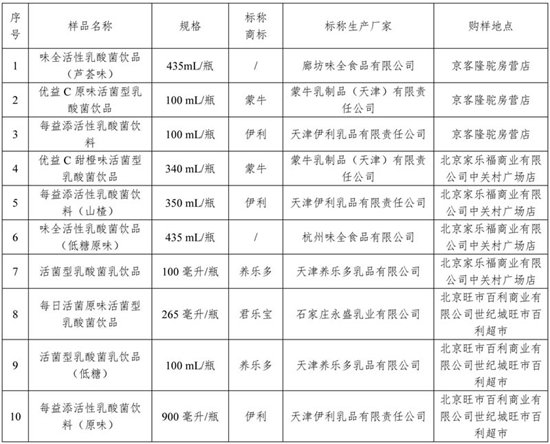
比较试验样品由北京市消费者协会的工作人员以消费者的身份在北京北四环家乐福、太阳宫永辉超市、华联精品超市朝阳酒仙桥店、京客隆驼房营店、家乐福中关村广场店、世纪城旺市百利超市随机购买,样品涉及北京、天津、河北、内蒙古、河南、江苏、杭州、黑龙江等八省市生产企业生产的20种酸奶样品和10种乳酸菌饮料样品。
比较试验样品委托国家食品质量监督检验中心依据GB 19302-2010、GB/T 21732-2008、GB 7101-2015及产品明示标准及质量要求,对样品的蛋白质、脂肪、铅、乳酸菌数(保质期前期、中期及最后一天各测定一次)、大肠菌群、金黄色葡萄球菌、沙门氏菌、霉菌、酵母指标进行测试。
目前市场上含有活性乳酸菌的产品主要分为两类,即未经热杀菌处理的发酵乳制品(俗称酸奶)和乳酸菌饮料(以下简称酸奶和乳酸菌饮料)。二者的主要区别体现在乳酸菌数、蛋白质及脂肪(全脂型)三个方面:国家标准规定酸奶的乳酸菌数要大于等于106CFU/g,而乳酸菌饮料乳酸菌数出厂期要大于等于106CFU/g,销售期达到产品标注乳酸菌数即可;酸奶的蛋白质最少要达到2.3g/100g,乳酸菌饮料蛋白质最少要达到0.7g/100g;酸奶的脂肪(全脂型)最少要达到2.5g/100g,乳酸菌饮料脂肪则未做规定。本次对市售20个酸奶产品及10个乳酸菌饮料按照比较试验方案及标准规定的方法进行测试,结果如下:
1、食品安全指标(铅、大肠菌群、金黄色葡萄球菌、沙门氏菌、霉菌、酵母)全部符合相关食品安全标准要求;
2、营养指标(蛋白质、脂肪):酸奶的蛋白质及脂肪均符合标准要求;由于乳酸菌饮料执行标准不统一,因此蛋白质及脂肪的检测结果均与产品营养标签标注的数值比较,检测结果均符合GB28050-2011食品安全国家标准 预包装食品营养标签通则要求。
3、乳酸菌数:通过对产品不同储存时间(保质期前、中、后期)乳酸菌数测定,考察在规定的贮藏条件下(冷藏)产品乳酸菌数的变化。检测结果显示,虽然乳酸菌数随着贮存时间的增加有所减少,但是在保质期内乳酸菌数均远高于标准规定值,消费者可以放心食用。
消费小贴士:
1、酸奶尤其适用于对乳糖不耐受或对牛奶消化不良者
由于亚洲成年人肠道中乳糖酶含量相对较低,部分人群难以将奶中所含乳糖及时消化,可能会出现腹疼、腹泻的现象。酸奶中的活性乳酸菌可将鲜牛奶中的乳糖部分分解为易于消化吸收的半乳糖和葡萄糖,同时产生乳酸,使肠道酸性增加。不能喝牛奶的人,可用酸奶来替代。乳中蛋白质在乳酸菌作用下分解后更容易消化吸收;钙也因为乳酸的存在,更容易被人体利用。此外,酸奶中保留了牛奶中的所有维生素,而且经过发酵,乳酸菌的活动还能增加B族维生素的含量,是维生素B2、B6、B12、维生素A、维生素D等的良好膳食来源。
2、注意区分酸奶和乳饮料
乳饮料是以纯乳或乳制品为原料,经加工调配制成的产品,可分为配制型饮料、发酵型乳饮料和乳酸菌饮料。其中乳酸菌饮料主要为提供活性乳酸菌,而酸奶除了提供乳酸菌(灭菌酸奶除外),主要为了补充牛奶中的营养成分,如蛋白质与钙。酸奶和含乳饮料可通过标签中的蛋白质含量区分:酸奶中的蛋白质含量不低于2.3%,而配制型乳饮料和发酵型乳饮料的蛋白质含量均大于或等于1.0%,乳酸菌饮料蛋白质含量大于或等于0.7%。
3、酸奶应根据标签合理保藏
“活菌”酸奶应在冷藏柜里销售,而且在购买后应尽快放入冰箱里,及时饮用,以保证益生菌活性,达到健肠功效。“灭菌”酸奶经过加热处理灭菌,可在室温下存放几个月。但消费者应注意检查产品是否超过保质期,尽量选购最新鲜的产品,不要饮用出现“胀袋”现象的产品。
酸奶

乳酸菌饮料
