北京消协发布凉席比较试验结果 超四成不符合标准要求
中国质量新闻网讯 凉席作为百姓夏季的必备产品,除传统的竹席、藤席、草席外近些年衍生出很多新的品种,如亚麻席、冰丝席等。消费者购买凉席往往只挑选材质、式样,而对可溶性重金属含量、可分解染料、甲醛释放量等质量指标并不了解。目前市场上凉席品牌众多,价格相差悬殊,产品质量良莠不齐。为了解北京市场销售的凉席产品的真实质量状况,引导指导消费者科学消费,北京市消费者协会对北京市场销售的凉席产品进行了比较试验。
本次比较试验的样品由北京市消费者协会工作人员以普通消费者的身份从北京长安商场、赛特购物中心、新世界百货崇文店、王府井百货大楼大兴店、庄胜崇光百货、蓝岛大厦朝阳店、北京华联购物中心、百盛购物中心复兴门店、物美超市八角西街店、物美超市陶然亭店、欧尚超市丰台店、永辉超市太阳宫店、天猫商城、京东商城、国美在线、苏宁易购、当当网、亚马逊、1号店随机购买凉席样品55种,其中实体店购买31种样品,网络平台购买24种样品,涉及上海、浙江、江苏、广东、北京、安徽、湖南等省市的生产或经销企业。其中草席11种,竹席30种,藤席2种,纺织纤维类凉席12种。
比较试验样品委托北京市轻工产品质量监督检验一站依据QB/T 2934-2008《草编制品》、GB/T 23172-2008《藤编制品》、GB/T 23114-2008《竹编制品》、LY/T 1843-2009《竹席》、GB 18401-2010《国家纺织产品基本安全技术规范》等标准对样品的质量指标进行测试。
经测试,55种凉席样品中32种样品所有测试项目均符合标准要求,质量较好,占样品总数的58.2%,其余23种样品中5个样品仅产品标识不符合要求;12种样品质量指标未达到国家标准要求,其中5种样品甲醛超标。
本次比较试验中共有11种样品未按标准规定明示相关内容。存在问题有:无制造者的名称和地址、无执行的产品标准和安全类别,或未明示产品规格、尺寸。其中,5个样品无厂名厂址,7个样品未标注产品尺寸。
经测试,4种样品的外观质量不符合标准规定,其主要问题是缝制质量不符合标准要求。

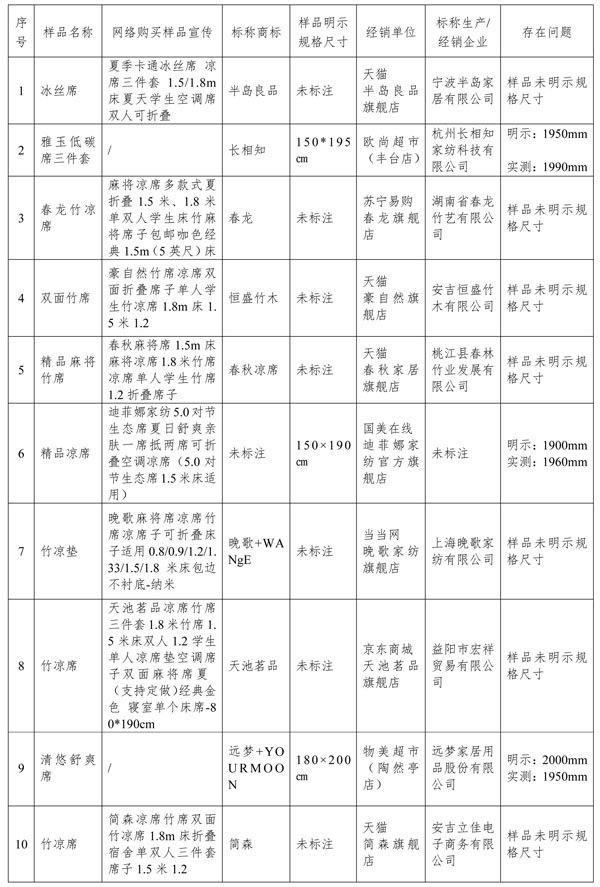
经测试,有10种产品未按标准规定明示或标注长度和宽度的尺寸,或明示和实测值不相符。

标准中规定染色牢度染色部位不应脱色,经测试,比较试验中2种样品染色牢度未达标。

甲醛是一类致癌物质,已证明甲醛可引起人类的鼻咽癌、鼻腔癌和鼻窦癌,并有证据证明甲醛可引发白血病等,严重的危害着消费者的健康,标准中规定凉席产品甲醛含量应不大于75mg/kg。本次比较试验有5种样品甲醛含量不符合标准要求,其中甲醛含量最高的达到了224mg/kg。

消费提示
1、消费者购买凉席产品应留存购物凭证,出现质量问题时能够有效为何自身合法权益。
2、消费者可根据本次比较试验选购凉席产品,所有样品的比较试验数据请在北京市消费者协会官网(www.bj315.org)查看。
3、消费者购买凉席时应观察凉席编制材料是否是否紧密均匀,图案是否清晰、美观;席面是否光滑平整,竹席不能有断丝、断线、缺丝、透胶的现象。草席不能有发霉、虫蛀和其他污迹现象。 藤席不能有藤条断裂、污迹和发霉现象;包边要平顺、牢固,没有锯齿、破裂、起皱及翻毛边现象,并且包角圆角圆滑润贴。包边针码均匀、无跳针现象;凉席染色部位,消费者可以用湿巾擦拭凉席,查看是否掉色;最后要摸摸席面,不应有针头及其他金属异物。
