本社概况
期刊导航
新闻中心
国家标准委下达2022年碳达峰碳中和国家标准专项计划及相关标准外文版计划
作者:中国标准化杂志社
发布时间:2022-07-29
来源:

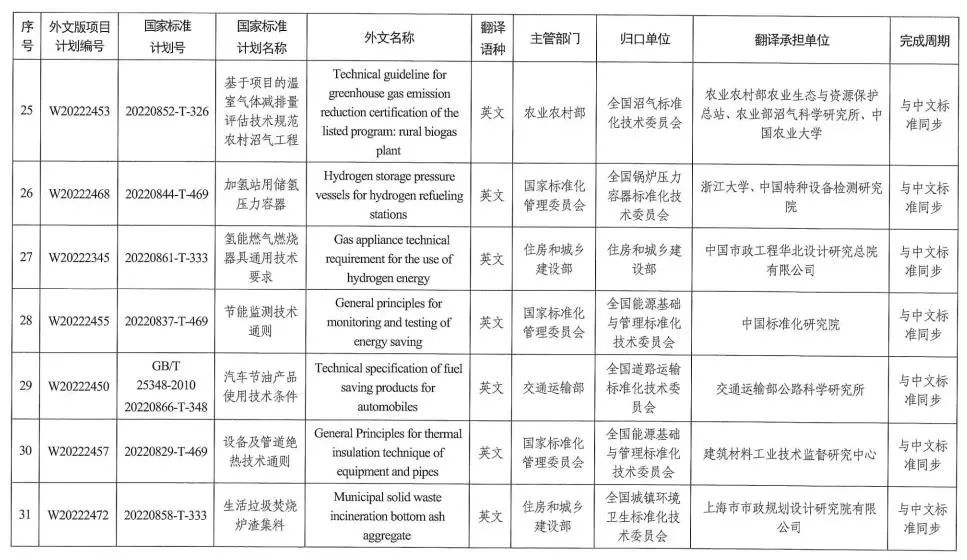
日前,《国家标准化管理委员会关于下达2022年碳达峰碳中和国家标准专项计划及相关标准外文版计划的通知》正式发布。具体内容如下:
























日前,《国家标准化管理委员会关于下达2022年碳达峰碳中和国家标准专项计划及相关标准外文版计划的通知》正式发布。具体内容如下:






















