本社概况
期刊导航
新闻中心
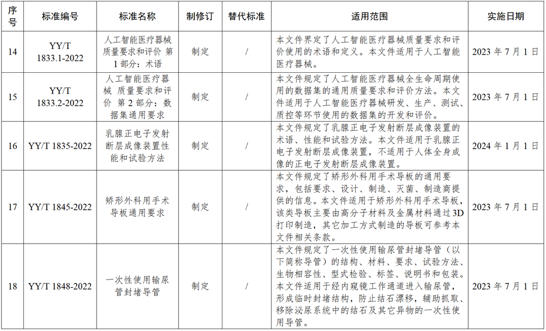
国家药监局发布《人工智能医疗器械 质量要求和评价 第1部分:术语》等18项医疗器械行业标准
作者:中国标准化杂志社
发布时间:2022-07-22
来源:

日前,《国家药监局关于发布YY /T 1833.1-2022〈人工智能医疗器械 质量要求和评价 第1部分:术语〉等18项医疗器械行业标准的公告》正式发布。具体内容如下:
YY /T 1833.1-2022《人工智能医疗器械 质量要求和评价 第1部分:术语》等18项医疗器械行业标准已经审定通过,现予以公布。标准编号、名称、适用范围和实施日期见附件。特此公告。
附件:医疗器械行业标准信息表
国家药监局
2022年7月1日
附件下载






